

引用本文:中华医学会肠外肠内营养学分会.多种微量元素注射液临床应用中国专家共识(2021)[J].肿瘤代谢与营养电子杂志,2021,8(9):366-373.
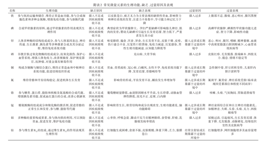
人体内的硒、铁、锌、铜、锰、碘、钼、铬、钴等几十种元素含量极少,仅占体质量的0.01%,被称为微量元素。微量元素是人体基本的组成部分,当其缺乏或比例失调时,将影响机体的正常代谢和功能,甚至引起组织结构改变而导致疾病。
临床实践表明,当患者由于长期慢性疾病导致基础营养状况差、疾病/治疗导致营养摄入吸收能力受限或因营养消耗及需求上升而打破体内平衡时,易发生营养不良。流行病学数据显示,30%~50%的住院患者存在营养不良,重症监护室(intensive care unit,ICU)患者发生率更高,这也是此类患者预后不良或死亡的独立风险因素。
因此,对存在营养不良的患者提供营养支持至关重要,其中多种微量元素不可或缺。需指出的是,由于微量元素在体内含量较少,生物样本中微量元素的检测一般需要采用电感耦合等离子体质谱法( ICP⁃MS)对于这些痕量或超痕量元素进行分析,传统手段难以完成检测,造成临床难以**测量和动态观察其含量的变化。
多种微量元素注射液是肠外营养中微量元素的主要来源,其规范应用关系到患者营养治疗的安全性和有效性。为进一步规范多种微量元素注射液的合理应用,中华医学会肠外肠内营养学分会(CSPEN)组织全国相关专业的临床、药学、营养等学科专家共同研究讨论形成了《多种微量元素注射液临床应用中国专家共识(2021)》。
一、多种微量元素注射液
多种微量元素注射液可以提供铁、锌、铜、锰、钴、氟、碘、硒、钼、铬等多种人体微量元素,适用于需要肠外营养治疗的患者。该类制剂已应用多年,临床疗效及安全性得到临床认可。
二、多种微量元素药学研究
2.1 主要生理机制与治疗作用
微量元素具有广泛的生物活性,可能参与包括恶性肿瘤的发生、加速创伤愈合、抗炎和抗氧化、维持机体系统功能等病理生理过程。硒、铁、钼、锌、碘等参与恶性肿瘤的发生及治疗。如:
硒可抑制癌细胞中 DNA 的合成,阻止癌细胞分裂和生长,缺硒可导致结直肠癌、前列腺癌、肺癌、食管癌、肝癌等发生率增加;
钼、锌可阻断体内致癌因素亚硝酸铵的合成;
肿瘤患者治疗过程中补充锌,能有效降低放化疗引起的黏膜损伤、嗅觉障碍的发生率;
铜、锰和硒均是机体内重要蛋白的核心基团,参与了机体的损伤修复,是决定烧伤恢复顺利与否的关键因素;
硒、锰、铬、碘等对代谢过程也有直接影响,均能增强创伤组织的再生能力,促进创伤的愈合。
微量元素通过多种途径调控炎症与氧化反应的过程,维持机体内环境的稳态,其主要是以酶的组分以及激活剂形式起作用。
2.2 药代动力学研究
根据微量元素的不同代谢途径,可概括如下:
由蛋白质运输:白蛋白(锰、铜、锌、硒),转铁蛋白(铁、铬),血浆铜蓝蛋白(铜),氰钴胺(钴),硒代甲硫氨酸(硒);通过非蛋白载体进行运输(氟、碘、钼)。
由特殊蛋白质储存:转铁蛋白(铁),甲状腺激素(碘),钴胺素(钴),硒蛋白(硒);通过非特殊蛋白质进行储存,如金属硫蛋白(铜、锌、锰、钼)或氟磷灰石(氟)。
消除:阳离子微量元素(铁、铜、锰、锌)主要通过胆汁进行排泄,阴离子微量元素(碘、氟)和含氧形式的微量元素(钼、钴、硒、铬)基本通过泌尿系统排出。
三、多种微量元素注射液的临床研究及推荐意见
3.1 危重症、中重度烧伤
应激状态下,体内分解代谢明显高于合成代谢,引起微量元素等缺乏,营养不良迅速出现,机体免疫功能显著下降,进而引起多器官功能障碍甚至衰竭。
危重症患者的营养治疗是降低病死率的关键措施,此类患者需及时补充各种营养成分包括微量元素,一项综述研究纳入21项随机对照试验发现,输注微量元素可降低危重症患者的死亡率、减少机械通气时间。锌、硒均是机体抗氧化系统的重要成分,并参与机体免疫调节,然而,仅 11% ICU 患者血锌在正常水平,低血锌患者的序贯器官衰竭评分明显较高,推测正常水平的血锌参与维持器官正常生理功能。对于患者补硒的疗效存在争议,但其安全性已得到公认。
烧伤会直接破坏组织和红细胞,细胞和组织中的微量元素如铁、铜入血,导致烧伤后各种微量元素在血液中的含量有所增加,从尿液中排泄增多;锰含量在烧伤早期的尿中明显增加,可能与其持续释放入血、经尿排出有关。
中重度烧伤患者伤后 4周,创面局部锌、硒、锰的含量持续低于正常皮肤,且创面存在时间越长,上述微量元素缺乏越多,创面越难愈合,这可能与创面修复期需求量增加、持续丢失与摄入不足等因素有关。
中重度烧伤患者由于烧伤面积和深度较大,机体代谢和能耗明显增加,创面修复也需要更多的营养供给,需及时多途径的补充微量元素,以恢复正常水平,促进创面愈合。烧伤患者及时补充维生素和微量元素,可明显提高细菌清除率、降低伤口感染率和脓毒症发生率,显著缩短住院时间。一项 meta 分析纳入 8项临床研究共计 398例患者(年龄 6~67岁),结果显示肠外补充微量元素(硒、锌、铜)可以降低感染发生率(P<0.001),其中肠外补充或口服锌还可降低死亡率。
推荐意见:无法接受肠内营养的危重症患者需要及时通过肠外营养方式补充微量元素,可按照中国居民膳食营养素参考摄入量1~2倍补充(附表1)。
对于中重度烧伤患者,应尽早开始肠内营养(严重烧伤的早期出现血流动力学不稳定时,不能给予营养治疗,否则会加重机体代谢紊乱,但可以给予少量肠内营养物质以保护肠黏膜屏障),存在肠内营养的禁忌证或 4~5 d 内不能满足能量需求时,应改用肠外营养,推荐按照中国居民膳食营养素参考摄入量 1~2 倍补充多种微量元素,直至伤口完全愈合。证据级别:C;推荐强度:中。
3.2 围手术期
外科手术患者由于术后的禁食会引起或加重机体微量元素缺乏,因此围手术期及时补充微量元素非常必要。
如胃肠道肿瘤患者术前即存在微量元素如铁、硒、铜、锌的缺乏和体内代谢的紊乱,术后禁食期间有进一步下降的趋势,如血清锌、硒等在术后6 h明显下降,锰在术后2 d明显下降,恢复饮食后仍维持在较低水平。
对于手术后不能通过肠内进行喂养的患者,应该按基础量在肠外营养中全方位补充维生素和微量元素。加速康复外科(ERAS)中的营养干预包括微量元素的及时补充可以减轻患者应激反应,降低术后并发症,减少住院时间。一项多中心的安全性临床研究显示,手术患者使用多种微量元素注射液前后的生命体征变化率、实验室检查异常率、不良事件发生率均较低,表明手术创伤患者临床上使用多种微量元素注射液安全性较好。
推荐意见:外科术后接受肠外营养的患者应常规补充微量元素,具体可按照中国居民膳食营养素参考摄入量进行补充,同时注意监测血锌、硒和铜水平。证据级别:C;推荐强度:中。
3.3 肿瘤患者
大量研究证实,多种微量元素在体内的变化与恶性肿瘤的发生、发展及治疗效果密切相关,人体长期处于微量元素缺乏状态时,机体的抗氧化功能和细胞修护机制会受到损伤,从而抑制DNA、RNA 的合成,甚至可能导致基因突变,诱发肿瘤。
给予结直肠癌患者葡萄糖、脂肪乳剂、氨基酸及微量元素等营养支持,并配合 5⁃氟尿嘧啶化疗,可明显抑制患者体内肿瘤细胞的增殖、诱导肿瘤细胞的凋亡。肿瘤患者容易缺乏的微量元素包括锌和硒等,meta 分析研究显示,体内锌含量的变化与肿瘤的形成密切相关,血清锌水平降低与大多数肿瘤有关,例如头颈部恶性肿瘤、肺癌、胃癌、膀胱癌和肝癌等。卵巢癌患者在顺铂、环磷酰胺化疗的同时给予硒,化疗的血液毒性显著降低,脱发显著减少。
推荐意见:对于饮食摄入或吸收不足的肿瘤患者,应注意补充生理剂量的微量元素;对于接受肠外营养的肿瘤患者,应参考中国居民推荐膳食营养素参考摄入量补充多种微量元素,在肠外营养期间使用;肿瘤放化疗患者在放化疗期间推荐给予多种微量元素,以提高机体免疫力、减轻放化疗引起的毒副作用;**口服制剂,存在口服吸收障碍者选择多种微量元素注射液,剂量可参考中国居民膳食营养素参考摄入量,待饮食或肠内营养可以满足机体营养素需要量的60%以后逐渐停用。证据级别:D;推荐强度:弱。
3.4 老年患者
老年患者因消化吸收能力下降,加之多伴有基础疾病、免疫力下降等情况,对抗疾病的能力较差,机体微量元素消耗增加而吸收减少,更容易出现微量元素缺乏。
推荐意见:65岁以上接受肠外营养期间的老年患者,可参考中国居民膳食营养素参考摄入量常规补充多种微量元素。证据级别:D;推荐强度:弱。
3.5 透析、肠瘘、短肠综合征
微量元素是维持机体微环境的重要物质,长期透析患者(包括腹膜透析和血液透析)易经透析液丢失微量元素,出现硒、锌等的 缺 乏 ,腹 膜 透 析 患 者 尤 为 明 显 ,需 要 及 时 补充;此外,肠瘘患者肠内容物流出肠腔,导致微量元素丢失;短肠综合征患者由于小肠广泛切除后或先天性肠道过短导致小肠吸收面积不足,存在消化吸收障碍,这两种情况也会出现微量元素缺乏。
推荐意见:体重40 kg以上的透析、肠瘘或短肠综合征接受肠外营养的成人患者,可参考中国居民膳食营养素参考摄入量常规补充多种微量元素(透析患者推荐透析期间长期使用)。证据级别:D;推荐强度:弱。
四、配制方法
多种微量元素注射液需要稀释后才能使用;用于配制肠外营养混合液时,应当充分验证成分间的相容性;禁止直接加入丙氨酰谷氨酰胺注射液或含丙氨酰谷氨酰胺的氨基酸注射液中,谨慎加入到一些复方氨基酸注射液中。不同制剂产品应参考相应产品说明书进行配制。
五、不良反应
可能引起注射部位疼痛及静脉炎,但发生频率不确定。可以通过稀释后减慢滴速或者通过配制肠外营养混合液中(**)使用进行改善。
六、使用禁忌
以下情况患者禁用:
① 严重胆汁淤积患者(血清总胆红素水平>140 μmol/L);
② 对多种微量元素注射液中任何一种活性成分或辅料过敏的患者;
③ 多种微量元素注射液中某一成分在患者血液中浓度过高者。
七、注意事项
7.1 配伍禁忌
多种微量元素注射液用于配制肠外复合营养混合液时,应当充分验证成分间的配伍相容性。多种微量元素注射液与注射用单磷酸阿糖腺苷、盐酸精氨酸注射液、注射用维生素C等存在配伍禁忌,不宜与维生素 C 注射液加入同一瓶溶液中,需添加到不同溶液中配制或者分开使用。